![]() |
Peer Review Process

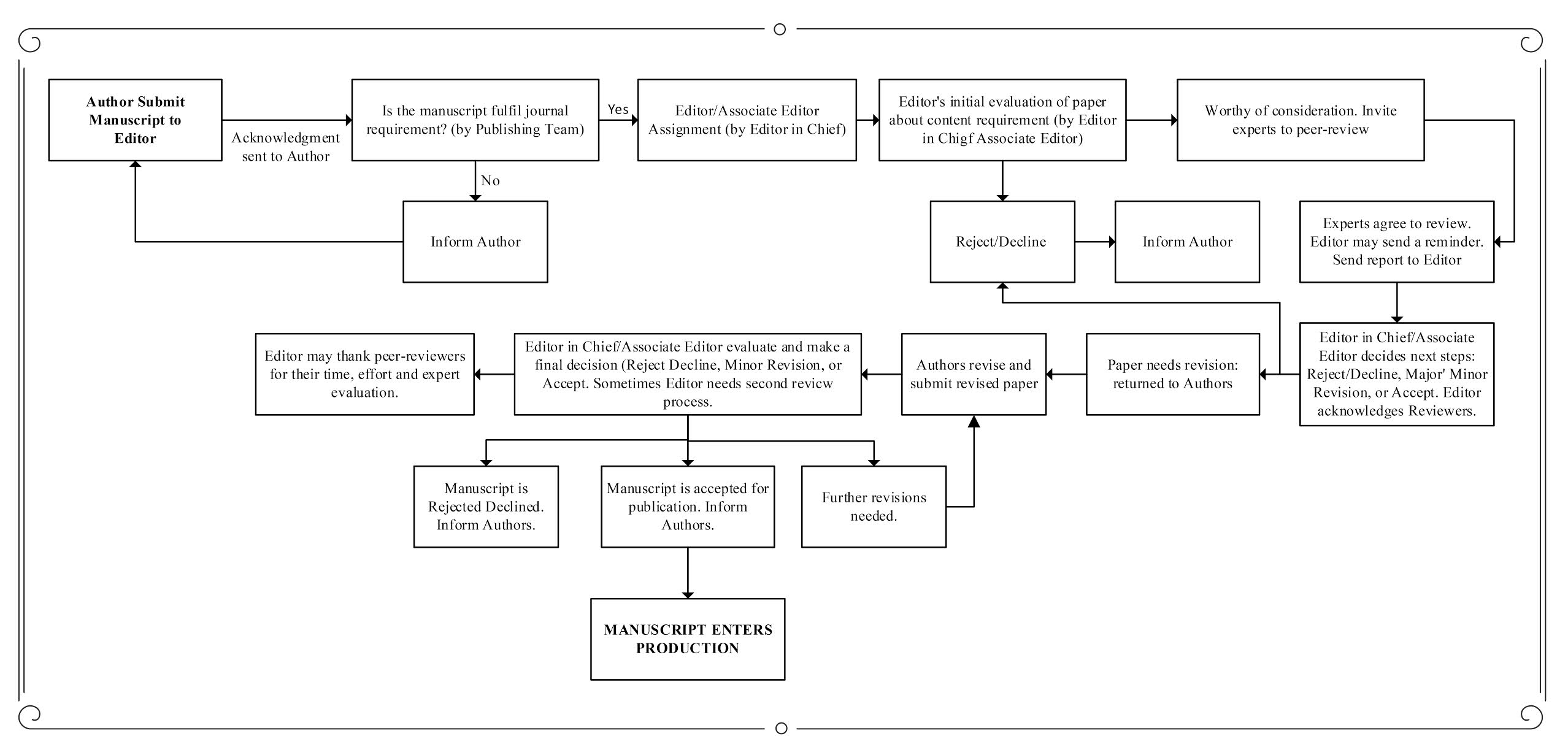
All manuscripts submitted to this journal must follow focus and scope, and author guidelines of this journal. The submitted manuscripts must address scientific merit or novelty appropriate to the focus and scope. The Editor–in–Chief has the right to reject articles that do not meet the theme or the Guidance for Authors requirements. All manuscripts must be free from plagiarism content.
All authors are suggested to use plagiarism detection software to do the similarity checking. Editors check the plagiarism detection of articles in this journal by using TURNITIN software. The research article submitted to this journal will be peer–reviewed with double–blind review. Peer Review Statement Quality is ensured by rigorous and integrity, anonymous peer evaluation of each main paper by three independent referees.
The reviewers give scientific valuable comments improving the contents of the manuscript. The final decision of articles acceptance will be made by the Editor, on behalf of the Editorial Board according to the reviewer's comments.
Publication of accepted articles including the sequence of published articles will be made by Editor–in–Chief by considering the sequence of accepted date and geographical distribution of authors as well as a thematic issue Review Outcomes: Utilizing feedback from the peer review process, the Editor will make a final publication decision. The review process will take approximately 1 to 3 months. Decisions categories include,
- Reject: Rejected manuscripts will not be published and authors will not have the opportunity to resubmit a revised version of the manuscript to Jurnal Lontar Komputer : Jurnal Ilmiah Teknologi Informasi.
- Resubmit for Review: The submission needs to be re–worked, but with significant changes, may be accepted. However, It will require a second round of review.
- Accept with Revisions: Manuscripts receiving an accept-pending-revisions decision will be published in Jurnal Lontar Komputer : Jurnal Ilmiah Teknologi Informasi under the condition that minor/major modifications are made. Revisions will be reviewed by an editor to ensure necessary updates are made prior to publication.
- Accept: Accepted manuscripts will be published in the current form with no further modifications required.
After reviewing, all the corresponding information is sent to the author. In one or two weeks, the author finalizes the article and sends the final version of it to the editors’ office. If after this period the article is not returned (or the editorial board is not informed about any delay) – the article is refused.

















